Introduction

Hi!
I am Shreyas Ranganatha and I’m passionately working on the Weather Routing Tool for GSoC 2025 this summer. I welcome everyone to the first of my GSoC 2025 blog series keeping track of my progress throughout the summer.
As an introductory blog post, I outline the project description, ideas and intuition, project goals and my personal goals to contribute to the quality of the code written.
Project Description
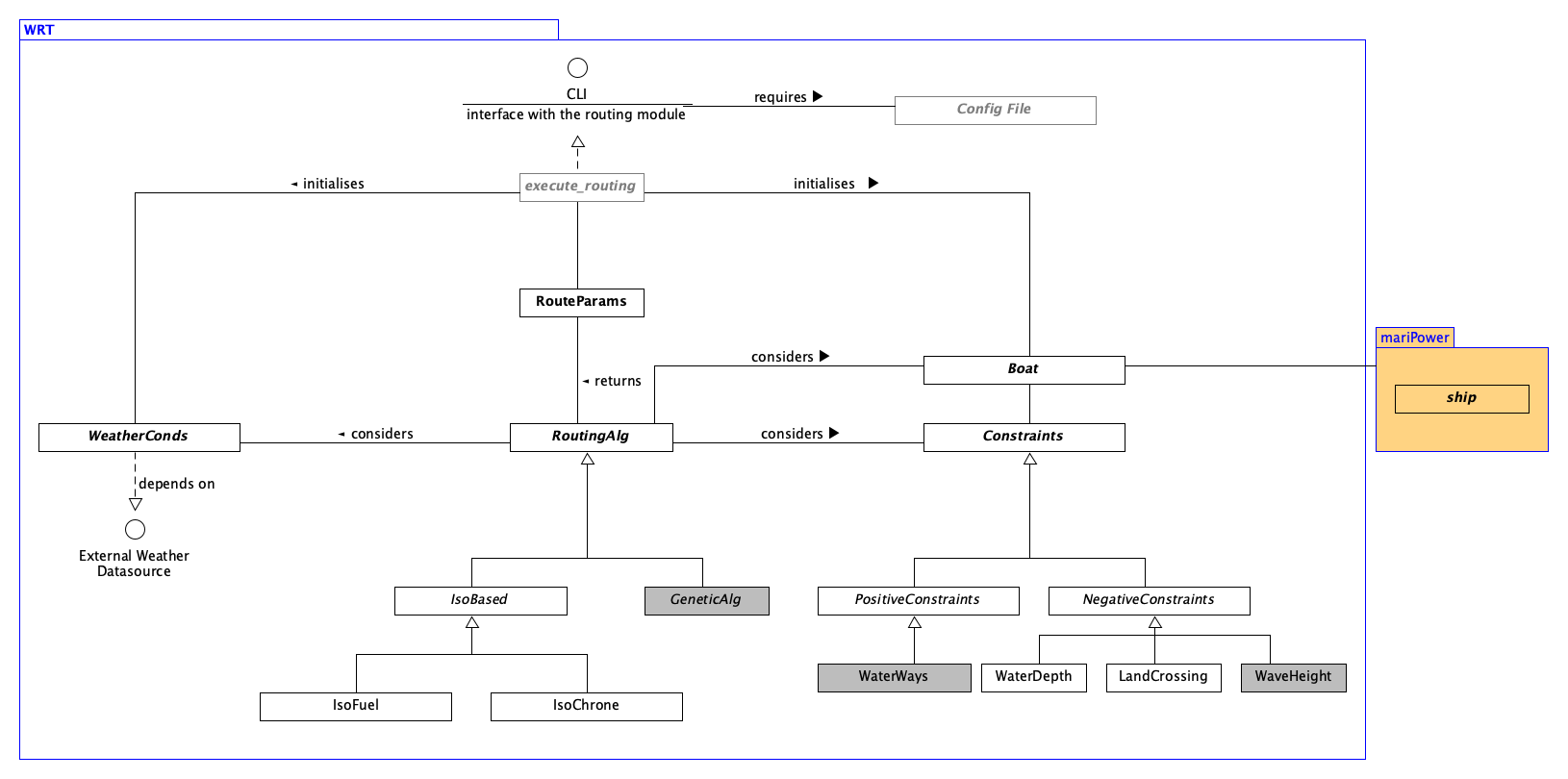
The Weather Routing Tool is a ship route optimization tool initially developed as part of the MariData project under 52°North. It provides a means to find an optimal ship route that minimizes fuel consumption under varying weather conditions. In the optimization process, several constraints can be integrated, e.g. water depth and traffic separation zones. Currently, there are two algorithms available: an isofuel algorithm and a genetic algorithm. Details of the MariData project and example applications of the Weather Routing Tool can be found in the following publication.
Ideas and intuitions
1. Genetic algorithms
Genetic algorithms are a class of evolutionary algorithms that aims to solve optimization problems with inspiration from genetic evolution of organisms. It’s a very cool concept that, when done correctly, can simulate real life evolution, solve complex problems by exploring a variety of possible approaches and blend the best of the solutions together.
It follows an iterative approach with four main steps:
- Selection — Choose the best individuals from a population by evaluating them against a fitness function.
- Crossover — Combine pairs of selected individuals to create new generations.
- Mutation — Apply small random changes to individual offsprings. This produces genetic diversity and helps avoid premature convergence to local optima.
- Replacement — Replace current population with a new generation of offspring.
2. Isofuel algorithm
“Iso” means “equal” and in routing algorithms it often refers to holding one variable constant while evaluating how others change. This leads to families of algorithms like Isochrone (equal time) and Isofuel (equal fuel), which simulate the reachable area under constant constraints.
Speed is defined as:
s = dist / t
Isochrone Algorithm – If we fix the time per step (i.e., assume the ship moves for equal intervals of time), we can calculate the reachable distance at each step based on the ship’s speed. This forms the basis of the Isochrone algorithm — it explores all locations reachable within equal time steps.
Isofuel Algorithm – Instead of fixing time, we can fix fuel consumption per step. Since ships typically consume fuel at a rate that varies with speed and sea conditions, we can model time taken to cover a distance as:
s = dist / fuelmax* fuelrate
Here, t = fuelmax / fuelrate
By defining a maximum fuel per step, we generate an Isofuel front — points reachable with equal fuel expenditure.
Optimization —
- If we fix speed, we optimize for distance covered over a time or fuel constraint.
- If we fix distance per step, we solve for optimal speed (or fuel-efficient speed) given time or fuel constraints.
Project Goals
1. Genetic Algorithm for multi-objective optimization
The current genetic algorithm provides a solid foundation for route optimization, but there is significant potential for improvement.
My plan is to implement multi-objective optimization, allowing the algorithm to consider, not just fuel consumption, but also other factors such as speed and custom user-defined metrics.
To enhance the diversity and quality of candidate solutions, multi-point and adaptive crossover functions are a major implementation plan. By introducing more adaptive selection and mutation strategies, as well as incorporating domain-specific knowledge into the fitness evaluation, I intend to take the genetic algorithms implementation towards optimal convergence.
By experimenting with techniques such as dynamic mutation rates, elitism, and hybrid crossover methods, I aim to increase the algorithm’s convergence speed and solution quality.
Relevant link:
https://pymoo.org/
2. Tool Improvement
To make the Command-Line Interface (CLI) a more integrated solution for external users, I hope to integrate the following functionalities into the main command line:
- Running the tool
- Downloading/preparing the weather data
- Downloading/preparing the depth
- Visualizing/interacting with the work directory
The final goal is to produce a command line tool usable in the following format
wrt <sub_command> [-h] [–config <path_to_config_file>]
About Me
Hi! I’m Shreyas Ranganatha, a final-year undergrad at REVA University, Bengaluru.
I’ve been programming since I was 14, am drawn to puzzles, math, and systems that bring ideas to life. I love building things at the intersection of algorithms and the real world—from evolving code using genetic algorithms to experimenting with latent space models.
My interest in geospatial systems began during an internship at ISRO, where I worked on land cover classification using satellite imagery and GIS tools. That fascination led me to 52°North, whose work in maritime routing immediately clicked with me.
For GSoC 2025, I’m excited to contribute to the Weather Routing Tool—enhancing its genetic algorithm, optimizing ship speed under real-world constraints, and making the tool more extensible and user-friendly for others.
Find me on
Leave a Reply